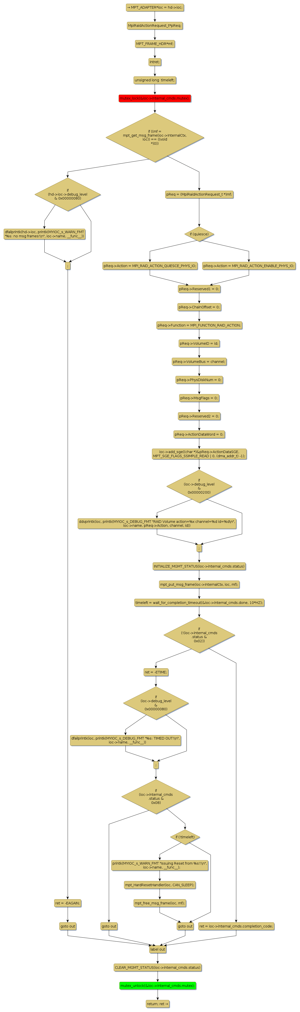
Instance Verification Kit (IVK)
mutex lock @ [19165+38+/linux-3.19-rc1/drivers/message/fusion/mptspi.c]
Instance Signature: mutex
|
The Matching Pair Graph:
|
|
Function Name
|
Control Flow Graph (CFG)
|
Events Flow Graph (EFG)
|
Source Correspondence
|
|
mptscsih_quiesce_raid
|
|
|
[18967+21+/linux-3.19-rc1/drivers/message/fusion/mptspi.c]
|